神奈川県の将来と医療者のニーズ

シェアする

神奈川県

東京のベッドタウンとして栄えてきた神奈川県。横浜や湘南、川崎など有名な観光地があります。仕事は東京、住まいは神奈川の勤労者が多いため、昼と夜の人口が変動します。在日外国人が多いです。米軍基地や横浜中華街があり、ヨーロッパ出身者も居ます。

そのような特徴の神奈川県ですが、高齢者の増加率も全国3位です。急速に進む高齢化と病院や診療所、医療スタッフがとても不足しています。

今後の神奈川県の対応から、医療従事者の今後を考えていきます。

人口と高齢化

(2019年2月現在)

総数:9,178,503人(東京に次ぐ全国2位)

男性:4,575,782人

女性:4,575,782人

神奈川県の人口推移

高齢化率

24.9%(2018年1月)

高齢者の人口増加率は全国3位となっています。

医療の現状

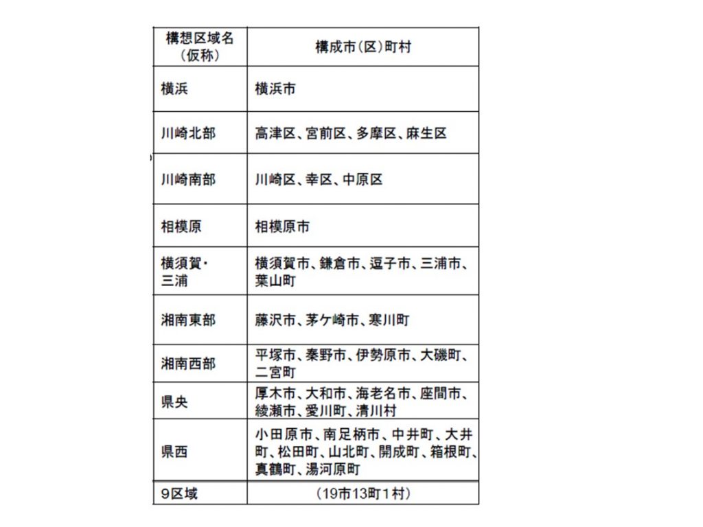
神奈川県地域医療構想の二次医療圏毎に、見ていきましょう。神奈川県では、9区域に分かれています。

神奈川県地域医療構想参照

医療充実の比較

将来の病床推計

医療従事者数

課題

  • 将来において不足する病床機能の確保・連携体制の構築
  • 地域包括ケアシステム推進に向けた在宅医療の充実
  • 将来の医療提供体制を支える医療従事者の確保・養成

今後の方針

  • 不足する病床機能の確保(特に回復期病棟)及び連携体制構築
  • 在宅医療の充実(ICTの積極的活用)
  • 医療従事者の確保・養成

神奈川県では病院、医療従事者ともに全国に比べて少ない状況となっています。

回復期病棟が今後不足してくる試算のため、医師、看護師、理学療法士、作業療法士、言語聴覚士の需要が高まります。

神奈川県民の年収

<平成25年データ>

平均年収:525万円

平均月収:36万円

平均年齢:41.9歳

理学療法士協会

公益法人神奈川県理学療法士協会

(約6000人所属)

  • リハビリテーション手帳作成・運用事業
  • スポーツトレーナー派遣事業
  • 発達障害・身体障がい児支援事業 など

一般社団法人神奈川県作業療法士協会

  • 福祉機器の出展
  • 作業療法士の啓発活動 など

言語聴覚士会

  • 失語症支援事業 など

全国ランキングベスト3

  • しゅうまい消費量
  • ジャム消費量
  • レタス消費量
  • 生鮮野菜消費量
  • 犬猫病院獣医師数
  • 女性医師率
  • 学術研究業界年収
  • 小学生通塾率
  • 働く母親の家事参加率
  • インターネット使用率
  • 労働時間
  • 通勤時間
  • 在日イギリス・ドイツ人

県民性

地元志向が強い

要領が良い

男性

  • 自己主張が強い
  • 流行に敏感
  • プライドが高い

女性

  • 社交的
  • マイペース
  • 男性と対等

まとめ

神奈川県は全国人口2位であり、東京のベッドタウンとして栄えてきました。米軍基地や中華街があり、賃金も高いので、在日外国人が多いです。2020年以降は人口減少と高齢化が進み、回復期病棟が不足してきます。病院、診療所、医療従事者の数が人口に対して十分とは言えず、2035年まで医療従事者の需要は高まります。転職するなら今が絶好のチャンスです。

転職を考えている人はこちらの記事をまず読んで下さい。

給料を上げる方法や転職のコツを載せています♪

この記事を読まれている方は、今の職場へ不...

コメント

  1. […] より詳しく⇒神奈川県の保健医療計画と地域医療構想 […]